-
技术专区
-
电流互感器直接并联电阻和跨阻结构的区别
发布:西安普科科技浏览次数:电流互感器(CT)直接并联电阻和跨阻结构的核心区别在于信号转换的实现逻辑、精度控制、抗干扰能力及适配场景,前者是简单的阻抗转换,后者是集成化的跨阻放大(TIA)闭环 / 开环设计,最终都实现 “电流→电压” 转换,但性能和适用场景天差地别。
先明确核心基础:电流互感器的二次侧输出是与一次侧成比例的小电流信号(典型如 5A/1A,微小型 CT 为 mA/μA 级),“并联电阻 / 跨阻结构” 的核心目的都是将该电流信号转换为易采集、易处理的电压信号,公式上均基于U=I×R(跨阻的本质也是等效跨阻 Rₜ),但二者的实现形式和工程化设计完全不同。
一、核心定义与实现形式
1. 电流互感器直接并联电阻
原理:在 CT 二次侧直接并联一个精密采样电阻 Rₛ,利用欧姆定律直接将 CT 输出的二次电流 I₂转换为电压 Uₒ=I₂×Rₛ,无额外有源器件,属于无源电流 - 电压转换。
结构:CT 二次侧 → 精密电阻 Rₛ(直接并联)→ 电压输出(可加简单 RC 滤波),全程为无源电路,仅依赖 CT 的电磁感应和电阻的采样特性。
等效跨阻:固定为并联的电阻值 Rₛ,不可调。
2. 跨阻结构(跨阻放大电路,TIA)
原理:将 CT 输出的电流信号输入跨阻放大器的输入端(通常为反相输入端,虚地特性),放大器通过反馈网络(电阻 / 电容)将电流转换为电压,属于有源电流 - 电压转换,分开环跨阻和闭环跨阻(主流为闭环,精度更高)。
结构:CT 二次侧 → 跨阻放大器(运放 + 反馈电阻 Rf + 补偿电容 Cf)→ 电压输出,核心是运放的有源放大 + 虚地特性,是集成化的有源电路。
等效跨阻:闭环下为反馈电阻 Rf,开环下为运放开环增益 × 输入阻抗,可通过调整 Rf 灵活改变输出电压量程。

二、关键性能与设计差异(核心区别)
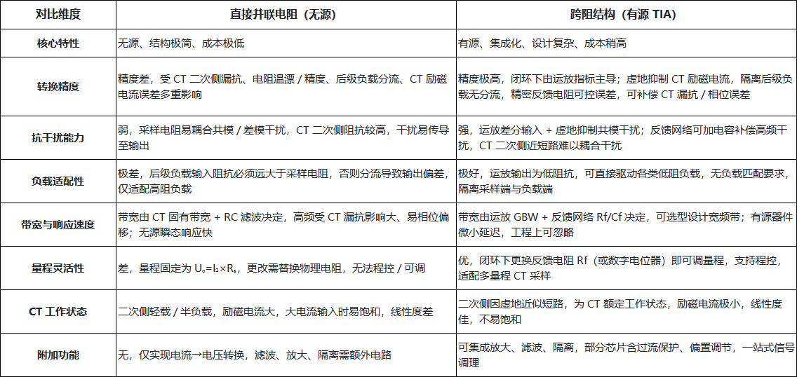
为更清晰对比,整理核心维度差异表,重点标注工程化设计中最关注的精度、抗干扰、负载适配:

三、核心设计痛点(工程化关键)
1. 直接并联电阻的核心痛点
CT 饱和风险:二次侧未真正短路,励磁电流随并联电阻增大而增大,大电流输入时 CT 磁芯易饱和,输出信号失真;
负载依赖性:后级负载若为低阻抗,会直接分流,导致采样电压严重不准,实际应用中需在采样电阻后加电压跟随器(运放)做阻抗隔离,否则无法保证精度;
误差叠加:CT 本身的比例误差、漏抗误差,加上电阻的温漂 / 精度误差,最终总误差通常在1% 以上,无法满足高精度采样需求。
2. 跨阻结构的核心设计难点
稳定性补偿:反馈电阻 Rf 过大时,运放易出现自激振荡,需搭配补偿电容 Cf 做相位补偿,平衡带宽和稳定性;
运放选型:需匹配 CT 的输出电流范围(如微安级 CT 需选低输入偏置电流的运放,否则偏置电流会引入额外误差);
功耗:有源电路存在静态功耗,不适配极致低功耗的场景(如电池供电的微型采集设备)。
四、适用场景(核心选型依据)
1. 直接并联电阻:低成本、低精度、极简设计场景
民用简易电流检测(如插排的过流指示、小家电的电流粗略检测);
对精度要求低(误差 5% 以上)、无复杂负载的场景;
电池供电的极致低功耗设备(无源电路无静态功耗);
临时测试、实验平台的快速电流 - 电压转换。补充:若要提升该结构的精度,需在采样电阻后增加运放电压跟随器(做阻抗隔离),成为 “CT + 采样电阻 + 电压跟随器” 的简易有源结构,是跨阻结构的低配版。
2. 跨阻结构:高精度、高稳定性、工业级 / 仪表级场景
电力系统的精密电流计量(如智能电表、电力监测仪,误差要求 0.1%/0.5%);
工业测控的电流采样(如变频器、伺服驱动器、PLC 的电流检测);
医疗设备、仪器仪表的高精度电流测量;
有复杂负载、多量程需求、强干扰的工业现场;
微小型 CT(μA/mA 级)的电流转换(需抑制运放偏置电流误差)。主流形式:工业中多采用闭环跨阻放大,开环跨阻仅适用于超高频小电流检测(如光电探测器),CT 采样极少使用。
五、总结:核心逻辑与选型建议
本质差异:直接并联电阻是无源阻抗转换,仅利用欧姆定律,未解决 CT 的工作状态、负载分流、误差叠加等问题;跨阻结构是有源闭环信号调理,利用运放虚地特性优化 CT 的工作状态,隔离负载、抑制干扰、补偿误差,是工程化的高精度解决方案。
选型核心:
若成本优先、精度要求极低、极简设计,选直接并联电阻(可加电压跟随器做低配版优化);
若精度优先、工业级应用、有负载 / 抗干扰要求,必选跨阻结构(闭环 TIA);
CT 的关键注意点:电流互感器严禁二次侧开路(会产生高压,烧毁 CT 或触电),两种结构均满足二次侧有负载(电阻 / 运放输入端),无开路风险,这是设计的前提。
延伸:工业主流优化方案
工业中 CT 的高精度电流 - 电压转换,主流采用CT + 闭环跨阻放大 + 隔离放大的集成结构,既利用跨阻结构的高精度,又通过隔离放大(光耦 / 磁隔离)解决电力系统的共模高压问题,是兼顾精度、抗干扰、安全的工业级方案。
以上内容由普科科技/PRBTEK整理分享, 西安普科电子科技有限公司致力于示波器测试附件配件研发、生产、销售,涵盖产品包含电流探头、差分探头、高压探头、无源探头、罗氏线圈、电流互感器、射频测试线缆及测试附件线等。旨在为用户提供高品质的探头附件,打造探头附件国产化知名品牌。更多信息,欢迎登陆官方网站进行咨询:https://www.prbtek.cn/
2026-01-28相关仪器


